欢迎来到广州斯必得电子科技有限公司官网!

15年专注于机房动环监控系统研发、生产

帮助7000余项目成功中标!
机房环境监控系统 - 动力环境监控系统 189-0300-8674(林经理)
@ 当前位置 /   您现在的位置: 主页 > 机房监控解决方案 >
详情 / DETAIL
机房蓄电池在线监控方案
发布时间:2021-05-11
0
文章简介:

  XX项目要求在线监测蓄电池组,监测内容包括电池的单体电压、单体内阻、单体电池内部温度、组压、环境温度及充放电电流,并配置监测软件,远程读取并显示数据。数据机房蓄电池爆炸着火事故频发,导致业主损失严重。一般机房电池是由于其中一节电池裂化后未妥善管理,电池急剧恶化导致爆炸着火。由于电池是串联及并联在使用,只要一节着火燃烧,整片瞬间会蔓延开来,导致大的火灾事故。
  
一、
机房蓄电池常见故障
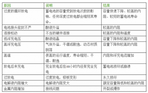
1 机房蓄电池着火和爆炸
2 蓄电池主要故障及失效的主要原因
机房蓄电池在线监控方案,机房蓄电池在线监控
 说明:几乎所有的蓄电池故障都可以通过单体内阻增加检测出来。

机房蓄电池在线监测的重要作用
  随着技术的发展,一种新的检测手段孕育而生,蓄电池在线监测这一检测技术开始运用到数据中心电池监控,通过大量时间证明是非常必要、非常有效的方法。

蓄电池在线监测主要作用:
  1 预防事故的发生,通过在线监控蓄电池,可以提前预警,管理可控。
  2 在线24小时监测,测量数据准确,随时掌握电池状况,大大减少人工维护量。
  3 可实现网络化、自动化管理,实现远程监控。
  4 可积累不同品牌电池的运行数据,通过大数据分析可实现今后产品选型。
  5 节省大量人力、物力。

  蓄电池监控系统的主要分析功能:
  1 自动分析电池剩余容量
  2 分析电池是否失效或需要活化
  3 分析浮充时的单体电压,找出需要充电的电池
  4 分析浮充时的单体电压,找出过充的电池
  5 对浮充组压进行分析,判断充电机电压是否过高或过低

  根据项目需求本方案采用技术方案:方案的拓扑见下图。
对蓄电池组的管理主要采用定期维护的方式。一般定期人工对电池的电压、内阻进行测量,每一年或几年对电池组进行一次核对性放电。

这种维护方式主要存在下面的缺点:
· 维护工作量大,导致维护人员不堪重负
· 无法即时掌握蓄电池组运行真实数据及数据无法进行系统的分析
· 维护风险较高

  斯必得机房蓄电池在线监测系统具有技术先进,功能完善,配置齐全,稳定可靠,抗干扰性强等特点的系统。系统主要功能为:实时监测总电压、总电流、单体电池电压、单体电池内阻单体电池温度、环境温度等,任何参数超出阀值后自动告警,并预警性能劣化的电池。
每个电池配置一个H3G-TA模块,监测电池的电压、内阻与温度,TA模块间通过一根通信总线相互连接后接到收敛模块上,收敛模块轮巡读取每个TA模块监测到的数据,并进行分析、处理、保存与显示,通过通信口上传到监控中心。
2硬件实现的功能

1、 在线监测每节电池的电压、每节电池的极柱温度、每节电池的内阻;电池组组压、
充放电电流、环境温度;在线热失控监测。

2、 能自动定期测量电池的内阻,无需人工干预。能自动获取每节电池的基准内阻值
固化,通过自动内阻横向与纵向分析比较来判断电池的好坏。


机房蓄电池在线监控方案,机房蓄电池在线监控









   有动环监控系统项目,需要动环?找斯必得科技就对了,我们有案例,帮助您更加轻松运作项目。请致电:4006-020-248    或在线咨询!我们免费为你提供动环监控系统方案与产品报价。




友情链接:

智慧机房在线体验

斯必得科技·机房监控体验端

用户名:root密码:111111 点击体验